近日,77779193永利官网药学院高秀丽教授联合军事医学研究院郑爱萍教授在《Bioactive Materials》杂志上发表了题为“Fc-empowered exosomes with superior epithelial layer transmission and lung distribution ability for pulmonary vaccination”的研究论文,该论文鉴于黏膜屏障的保护性质及其外泌体独特的生物活性,对黏膜疫苗的策略进行了具体定制,通过肺部吸入的方式进行接种疫苗,间接增加了疫苗接种的依从性,并为未来潜在的流行性传染疾病疫苗研发提供了新策略。

《Bioactive Materials》为中科院一区期刊,影响因子为18.0。军事医学研究院郑爱萍教授、邢昊楠博士后、77779193永利官网高秀丽教授为共同通讯作者,77779193永利官网硕士研究生孟繁为该文章第一作者。
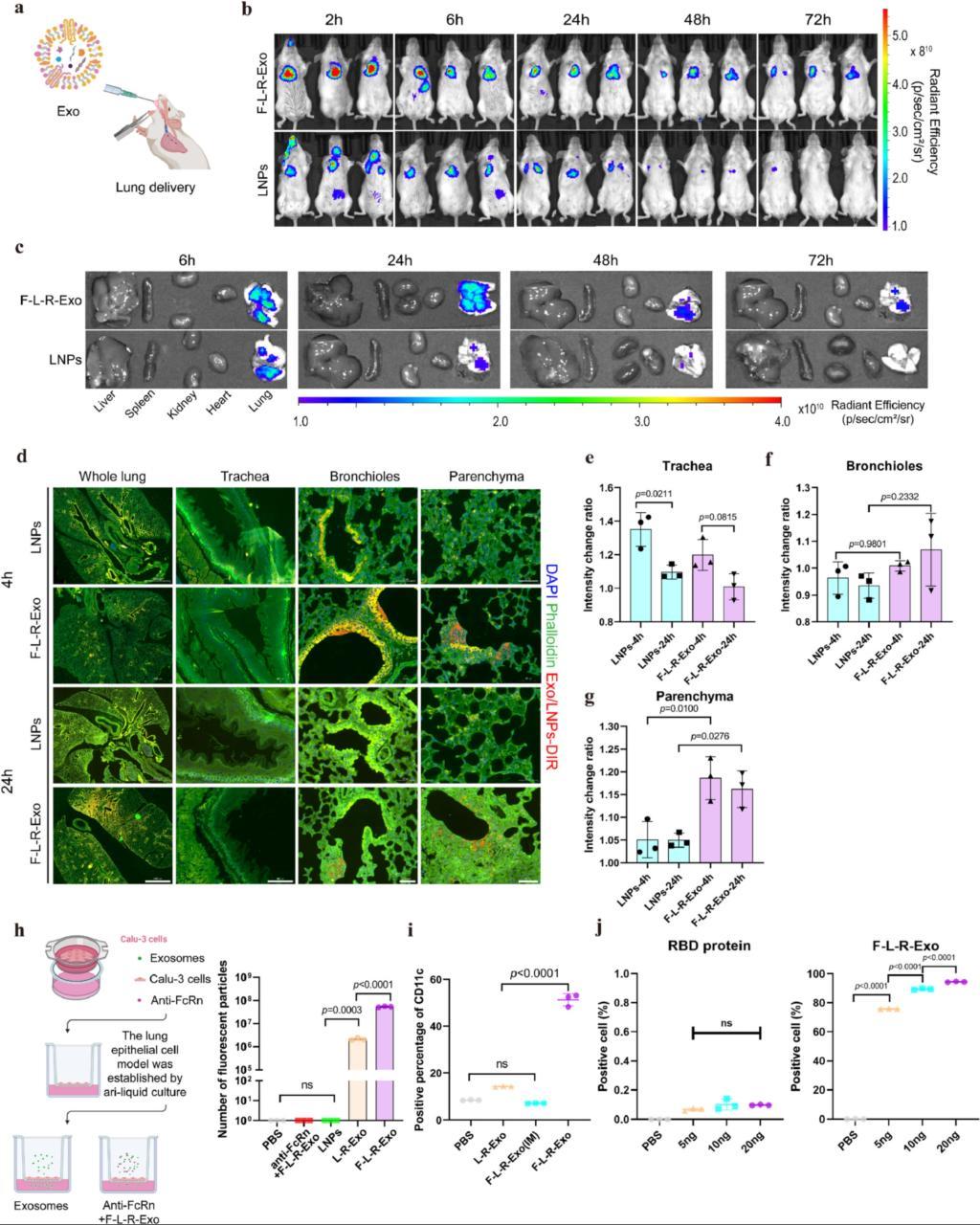
新生儿Fc受体(FcRn)作为细胞膜上的IgG Fc部分受体,以pH依赖的方式结合并保护IgG转胞吞于肺上皮,有效阻止其溶酶体降解,从而增长IgG的体内半衰期,并积极参与IgG的转运、维持及代谢过程。近年来,Fc融合蛋白(免疫球蛋白分子的晶体可溶性碎片部分)通过将Fc片段与目标蛋白融合,因其能赋予新特性并增强稳定性和半衰期,而得到广泛应用。在此背景下,本文介绍了一种创新的外泌体疫苗,该疫苗经过Fc功能蛋白修饰,利用DC(Dendritic Cell)来源的外泌体进行工程化改造。当气管内接种时,这种疫苗能够穿透肺上皮细胞上的FcRn受体,诱导产生高滴度的IgA抗体,并刺激组织驻留的记忆T细胞,从而诱导出显著的肺黏膜免疫应答效果。
与肠外疫苗相比,黏膜疫苗具有潜在益处,因为它们可在病原体感染的主要部位触发全身免疫保护和免疫应答。在本研究中,作者通过融合Fc和SARS-CoV-2受体结合域(RBD)与溶酶体相关膜蛋白2b (Lamp2b),设计了一种新型嵌合蛋白Fc-Lamp2b-RBD(F-L-R)。将编码融合蛋白的质粒转染DC2.4细胞后,外泌体的胞外区装饰有Fc片段,胞内区装饰有RBD片段。Fc通过FcRn介导的跨细胞转运赋予外泌体良好的肺上皮传递能力,Lamp2b作为外泌体膜锚定物增加融合蛋白密度,RBD在激活抗病毒免疫反应中发挥重要作用,作者通过使用基因工程技术修饰外泌体,假设外泌体将更有效地穿过上皮层,从而引发更好的黏膜免疫反应。

通过对不同修饰的外泌体诱导的免疫效应的评估,作者深入了解了外泌体中Fc蛋白嵌合状态对小鼠气管内给药的影响,以及不同接种方式引起的免疫应答的差异。当通过气管给药时,F-L-R-Exo引起了强大的细胞免疫反应,具有良好的稳定性和较高的抗原负载能力。此外,其在肺内的滞留时间延长,分布能力良好,与商业化的LNPs相比,F-L-R-Exo被证明是一种更先进的黏膜递送系统。同时,通过气管内给药可使F-L-R-Exo穿透FcRn肺上皮细胞受体,从而激活黏膜免疫系统,诱导产生高滴度IgG抗体。这一过程还可触发高滴度IgA抗体的产生,激活额外的抗原呈递细胞,并刺激组织驻留的记忆T细胞,从而诱导全身免疫应答。

当疫苗通过呼吸道黏膜接种时,能够巧妙地触发黏膜免疫应答,这种应答在黏膜区域生成强大的分泌型免疫球蛋白及组织常驻记忆细胞,为身体构建起一道坚实的免疫屏障。总之,本研究创新性地提出了一种外泌体修饰方法,即利用Fc蛋白进行功能化修饰的F-L-R-Exo外泌体疫苗。F-L-R-Exo被证实为一种先进的黏膜疫苗,能够穿透FcRn肺上皮细胞受体,有效激活黏膜免疫系统,诱导产生高滴度的IgG和IgA抗体。在当前情境下,有效的疫苗接种依然至关重要,通过吸入方式接种基于外泌体的工程化疫苗,不仅提升了疫苗接种的依从性,还在激发针对SARS-CoV-2的预防性和中和性抗体应答方面展现出了一定的临床潜力。
参考文献:
Fc-empowered exosomes with superior epithelial layer transmission and lung distribution ability for pulmonary vaccination.Bioact. Mater2024 Sep 12:42:573-586. doi: 10.1016/j.bioactmat.2024.08.015.
来源链接地址:https://share.eyesnews.cn/news/news-news_detail-news_id-11515116645655.html