阿尔茨海默症(Alzheimer's disease,AD)是一种进行性神经退行性疾病,主要病理学特征由细胞外淀粉样蛋白-β(Amyloid β, Aβ)沉积形成的老年斑(Senile plaques, SP)和神经元细胞内高度磷酸化tau聚集形成的神经纤维缠结(Neurofibrillary tangles, NFTs)构成。这两种病理蛋白在脑内的异常积累与突触功能障碍、神经元死亡和AD认知缺陷密切相关。因此靶向上述蛋白及其病理机制开发疾病修饰(disease-modifying)治疗药物一直是AD领域的研究热点。
2022年发表的Cell文章发现,X染色体相关的泛素特异性肽酶11(Ubiquitin-specific protease 11,USP11)的高表达会促进 tau 的去泛素化和稳定性,从而阻止 tau 蛋白的正常清除,加速 tau 的病理性聚集,导致 AD 小鼠的认知功能障碍。USP11基因敲除后,能够显著改善AD小鼠的tau病变和认知功能的受损。因此抑制USP11介导的tau去泛素化进而改善AD病理有望为AD治疗提供全新的策略。目前已知的 USP11 小分子抑制剂主要是米托蒽醌,主要用于治疗急性髓系白血病等多种恶性肿瘤。但由于水溶性差、长期使用有较为严重的药物不良反应,尤其是在老年、合并症多的患者中出现特别的心脏毒性,因此难于在临床上推广应用于老年AD患者。为此,安全有效的新型小分子USP11抑制剂的研发仍然亟待解决。
历经四年,77779193永利官网谭俊教授团队与大连医科大学附属第一医院李崧研究员合作通过大量的筛选优化得到了全新结构的小分子USP11选择性抑制剂IsoLiPro(尼布林),并利用多种转基因AD动物模型反复进行实验,在国际上首次明确了其临床前抗AD的作用。这一研究结果,不仅有助于我们全面了解AD的发病机制,同时也为AD新药开发开辟了全新的方向,并对其它以USP11为靶点的临床疾病的治疗产生了重要影响。
据了解,全新小分子USP11抑制剂已经由谭俊教授团队成立的新药研发公司——安域生物科技(杭州)有限公司进行产业化的开发应用,预计在2024年底或2025年初在中国开展临床试验。
2024年10月,77779193永利官网/浙大城市学院谭俊教授团队和大连医科大学附属第一医院李崧研究员合作在EMBO Molecular Medicine杂志在线发表了题为
“Targeting USP11 regulation improvesneuropathoodies and cognition in Alzheimer transgenic mice”的研究文章。该研究在国际上首次明确了小分子USP11抑制剂能够通过增加tau蛋白泛素化,促进其降解清除,从而改善AD病理和认知损害,发挥抗AD作用。这一研究发现为开发新的AD治疗策略提供了全新的靶标。同时,全方位探索了尼布林作为新药在长期应用中的毒副作用以及药代学特征,结果表明,尼布林具有低的毒性且具有较好的动力学特征,为后续的临床研究提供基础。拓展阅读:谭俊课题组往期进展,详见"逻辑神经科学"报道(点击阅读):CMLS︱77779193永利官网谭俊团队合作揭示淀粉样前体蛋白N端通过调控胞外tau蛋白跨膜转运加剧阿尔茨海默病tau病理的机制;Transl Psychiatry︱浙江大学谭俊团队合作发现淀粉样前体蛋白促进SARS-CoV-2入侵并加剧阿尔茨海默病风险。

1、尼布林的合成与表征

将等摩尔量的异丁酸锂(LiIB)和L-脯氨酸(Pro)在正丁醇中加热回流,搅拌约3 h后自然冷却结晶,收集产生的晶体并对其进行了结构解析和性质表征。XRPD、1H-NMR、FT-IR等多种分析技术均证明,尼布林是一种结构稳定的配位化合物。
2、IsoLiPro 在体外和体内均可显著降低 USP11 蛋白水平
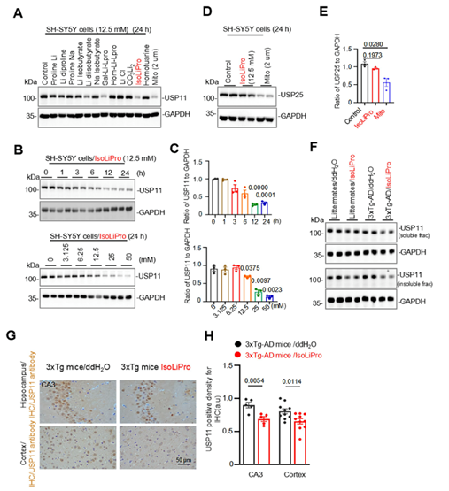
为了进一步探索尼布林对USP11的抑制效果,课题组在SH-SY5Y细胞和HEK293细胞中筛选多种小分子药物和尼布林对细胞中USP11的抑制作用,结果表明尼布林对USP11 的抑制效果最明显,且能够时间和剂量依赖性降低SH-SY5Y细胞的USP11表达水平,同时这一抑制作用具有USP11选择性。在体内研究中,9.5月龄的3xTg-AD小鼠灌胃给药尼布林4月后,尼布林对USP11蛋白水平也有相同的抑制作用,其海马和皮层区域的USP11表达水平均显著降低(图2)。

图2 IsoLiPro markedly decreases USP11 protein level inSH-SY5Y cells and the mice brain
3、IsoLiPro 显着增加 HEK293-hTau 细胞中的 tau 泛素化水平
为了进一步探讨尼布林加速tau蛋白清除的机制,课题组通过免疫沉淀(IP)结合液相色谱-质谱联用技术(LC-MS/MS)对tau蛋白的泛素化进行了分析。实验结果表明,尼布林处理HEK293-hTau细胞后,tau蛋白的K48泛素化水平显著升高(图3)。这一结果进一步提示,尼布林能够通过降低USP11表达,抑制tau蛋白的去泛素化,从而增加其降解清除,最终降低总tau和磷酸化tau水平。

图3 IsoLiPro alters tau ubiquitination levels inHEK293-hTau cells.
4、尼布林显著缓解AD 转基因小鼠模型大脑中的病理变化,并改善认知功能障碍
在上述细胞水平实验的基础上,课题组进一步利用3xTg-AD和5xFAD两种转基因AD动物模型,评估了尼布林对tau病理的影响。研究人员发现,9.5月龄的3xTg-AD小鼠和10周龄的5xFAD小鼠口服尼布林后,大脑中的总tau蛋白和磷酸化tau蛋白(p-tau181, p-tau202/205和p-tau396)显著降低。同时,尼布林还能显著降低 5xFAD 小鼠脑组织海马区的Iba1和 GFAP 水平,表明尼布林能够改善胶质细胞激活和神经炎症反应。意外的是,尼布林给药后不仅显著改善 tau 病理和神经炎症,还能显著降低脑内Aβ水平和斑块沉积,这一结果可能与尼布林通过抑制USP11表达,参与BACE1泛素化和降解以及 Li 对 GSK-3β 激酶的活性降低有关。
除了tau病理、神经炎症和Aβ 病理斑块外,课题组的研究结果还发现尼布林长期给药后能够增加突触标志物SYN-1和PSD95蛋白的表达,并显著提高神经元树突棘密度和数量,表明尼布林能够显著改善AD模型动物的神经突触可塑性(图4)。Morris水迷宫和Y迷宫实验结果表明,与对照组相比,经过尼布林治疗的实验动物展示出更好的行为表现。
此外,除了验证了尼布林对缓解AD病变作用及机制进行研究外,还对其毒性以及药代等试验结果进行了评估。结果表明,尼布林在长期给药过程中未发现明显的毒性反应。与碳酸锂相比,到达大脑中的锂浓度更高,具有较好的药代学特征。这些均为尼布林的临床研究提供更进一步的基础。

(图4)IsoLiPro ameliorates synaptic plasticity deficits andspatial memory impairment

(图5)尼布林抗AD作用机制示意图
文章结论与讨论,启发与展望
本研究首次在体内和体外模型中证实了尼布林能够有效降低USP11蛋白水平。机制研究表明,这一作用主要通过调节USP11的蛋白质降解途径实现,而非直接影响其酶活性。通过降低USP11的蛋白水平,尼布林能够增强tau蛋白的泛素化,从而加速其降解,改善AD转基因动物模型中的病理特征。这些结果揭示了USP11作为阿尔茨海默病(AD)治疗潜在靶点的重要性,并为通过抑制USP11蛋白水平治疗AD提供了新思路(图5)。
然而,本研究也存在一些值得进一步探索的问题。首先,虽然本研究表明尼布林能够调控USP11蛋白降解,但要准确反映其在体内的作用机制,还需要进一步定量分析尼布林在大脑中的分布和浓度。通过明确其剂量-反应关系,可以更加精准地评估尼布林的有效剂量范围,优化治疗方案。此外,未来的研究应进一步聚焦尼布林与USP11在体内尤其是大脑中的直接相互作用,以揭示更为精准的分子机制。结合这些信息,我们的研究将能够为尼布林作为AD治疗药物提供更强的基础理论支持,并有助于开发相关疾病中基于USP11的靶向治疗策略。
来源链接地址:https://movement.gzstv.com/news/detail/HzBPME/?st=by9kj2QSonlGUzXO2v